Oleh : Bidang Riset dan Advokasi
Pendahuluan
Universitas sebagai bagian dari pendidikan formal memberikan kesempatan kepada masyarakat untuk memperoleh berbagai macam ilmu pengetahuan dan pengalaman, oleh karena itu Universitas juga sering dikenal sebagai tempat untuk mempersiapkan diri sebelum menghadapi dunia sosial yang lebih luas (Lukman, 2022). Organisasi kemahasiswaan dipandang sebagai sisi lain dari proses pembelajaran di universitas. Keterlibatan dalam organisasi kemahasiswaan mendorong perubahan afektif dan kognitif pada mahasiswa, dan manfaatnya seringkali terlihat melampau pembelajaran di kelas, minat dalam kegiatan organisasi dan lainnya. Kontribusi lain yang dihadirkan oleh organisasi kemahasiswaan dapat berupa perubahan intelektual, sosial, dan emosional seorang dari waktu ke waktu. Dalam beberapa kasus, organisasi kemahasiswaan juga terkadang berdampak negative pada perkuliahan, sementara dalam kasus lain berpengaruh secara positif (Menzil, et al., 2022).
Terkhusus untuk lingkungan organisasi, mahasiswa lebih mungkin untuk bergabung jika mereka memiliki presepsi positif terhadap organisasi dan melihat manfaat bagi diri mereka sendiri dalam bergabung (Yuanita, 2017). Dalam hal ini diperlukan pengalaman dan motivasi yang mendorong mahasiswa untuk memiliki semangat dalam mengikuti organisasi kemahasiswaan di tingkat universitas. Motivasi merupakan serangkaian sikap dan nilai yang memengaruhi individu untuk mencapai hal tertentu sesuai dengan tujuan individu dalam suatu kelompok. Sejumlah penelitian terdahulu mengemukakan bahwa motivasi dapat meningkatkan komitmen organisasi secara signifikan (Setiawan, 2022).
Perlu direnungkan bahwa organisasi mahasiswa memberikan banyak manfaat bagi pengembangan manusia, terutama Ketika mereka telah memasuki dunia kerja (Simmons, et al., 2017). Riset ini kemudian hadir sebagai bentuk upaya dalam mempertimbangkan faktor-faktor lingkungan organisasi kemahasiswaan dan motivasi untuk menemukan keterkaitan dengan minat berorganisasi. Untuk mendapatkan hasil yang maksimal, riset ini menggunakan metode kuantitatif dengan teknik survei. Data yang terkumpul kemudian dianalisis dengan analisis menggunakan structural equation modeling covariance based (SEM-CB) untuk menganalisis struktur hubungan kompleks antara presepsi mahasiswa baru terkait dengan lingkungan organisasi, motivasi, dan minat mahasiswa bergabung dalam organisasi kemahasiswaan. Sehingga, hasil analisis mampu memberikan pemahaman mendalam dan valid terkait faktor-faktor yang memengaruhi partisipasi mahasiswa dalam organisasi kemahasiswaan.
Metode Riset
Riset ini menggunakan metode kuantitatif dengan tujuan mengeksplorasi dan menganalisis hubungan antara variabel. Data yang digunakan pada riset ini adalah data primer yang didapatkan dari penyebaran kuesioner pada mahasiswa baru program studi statistika FMIPA UNM tahun 2024. Setiap item kuesioner menggunakan skala likert 1-5, di mana 1 menunjukkan “sangat tidak setuju” dan 5 menunjukkan “sangat setuju”. Populasi dalam riset ini adalah 153 mahasiswa baru yang kemudian dihitung dengan rumus slovin untuk menentukan jumlah sampel yang akan diambil. Berdasarkan rumus didapatkan hasil 121, yang artinya minimal 121 orang dari populasi yang akan diambil sebagai sampel. Sampel yang kami gunakan sebanyak 129.
Teknik analisis dalam riset ini menggunakan SEM-CB. SEM-CB merupakan metode statistik yang digunakan untuk mengestimasi dan menguji korelasi antara variabel dependen dan independen serta mengidentifikasi struktur tersembunyi di antara variabel-variabel tersebut (Kline, 2023). SEM-CB di pilih karena mampu menganalisis model pengukuran dan model structural secara simultan, serta mengidentifikasi hubungan kausal yang kompleks antar variabel.

Gambar 1. Model SEM-CB
Dalam riset ini menggunakan tiga instrumen penelitian, Dengan satu variabel endogen (Y) yaitu Minat bergabung dalam organisasi, diukur menggunakan beberapa item yang tekait dengan minat mahasiswa baru untuk terlibat dan berpartisipasi aktif dalam organisasi kemahasiswaan. Kemudian terdapat dua variabel eksogen (X1) yaitu Lingkungan organisasi kemahasiswaan, terdiri dari beberapa indikator yang mencakup persepsi mahasiswa diantaranya komunikasi organisasi, sistem penghargaan, dukungan dan manajemen konflik, dan (X2) yaitu Motivasi berorganisasi, X2 sendiri mengukur motivasi mahasiswa baru untuk aktif dalam organisasi, yang mencakup indikator seperti kejelasan peran dalam organisasi, dukungan pengembangan diri, serta komitmen terhadap kegiatan organisasi.

Sumber : Muhammad Zuhal Lukman
Metode yang digunakan dalam analisis ini meliputi uji asumsi normalitas multivariat dilakukan menggunakan Henze-Zirkler Mardias Test untuk memastikan bahwa data memenuhi asumsi normalitas multivariat, kemudian uji kelayakan sampel menggunakan uji Kaiser-Meyer-Olkin untuk memeriksa kecukupan sampel, Model pengukuran dikembangkan untuk uji validitas dan reliabilitas variabel laten melalui indikator yang teramati, Uji Confirmatory Factor Analysis (CFA) digunakan untuk menilai sejauh mana indikator tersebut valid dalam mengukur variabel laten masing-masing, kemudian model struktur digunakan untuk mengidentifikasi pengaruh langsung dan tidak langsung dari variabel.
Kecocokan model dalam riset ini diuji menggunakan beberapa indeks seperti Comparative Fit Index (CFI), Root Mean Square Error of Approximation (RMSEA), dan Tucker-Lewis Index (TFI). Analisis SEM dilakukan dengan menggunakan perangkat lunak lavaan dalam R yang merupakan salah satu paket analisis SEM yang popular untuk SEM-CB. Metode estimasi yang digunakan adalah Maximum Likelihood Robust (MLR) untuk menangani data yang tidak sepenuhnya memenuhi asumsi normalitas multivariat.
Hasil dan Pembahasan
Riset ini menganalisis pengaruh persepsi mahasiswa baru terhadap lingkungan organisasi kemahasiswaan dan motivasi mereka terhadap minat bergabung dalam organisasi. Berdasarkan analisis data yang dilakukan menggunakan SEM-CB, diperoleh beberapa temuan penting. Berikut adalah hasil dan pembahasan dari riset ini.
Confirmatory Factor Analysis (CFA)
Berdasarkan hasil Confirmatory Factor Analysis (CFA), persepsi mahasiswa terhadap lingkungan organisasi dan motivasi mereka terhadap minat bergabung dapat diukur dengan baik melalui sejumlah indikator yang telah ditentukan sebelumnya. Beberapa variabel yang menunjukkan pengaruh siginifikan antara lain:
- Lingkungan organisasi (X1): Faktor-faktor seperti Xi1 (kejelasan peran), Xi3 (komunikasi), Xi4 (sistem penghargaan), Xi5 (sistem pengawasan), Xi7 (manajemen konflik), Xi8 (komitmen), Xi9 (Latihan dan pembelajaran), dan Xi10 (penyelarasan tujuan), memiliki korelasi yang tinggi dengan variabel laten persepsi lingkungan organisasi. Ini menunjukkan bahwa mahasiswa baru cenderung memiliki minat lebih besar untuk bergabung jika lingkungan organisasi dirasakan mendukung dan komunikatif.
Tabel berikut menampilkan hasil factor loadings dari persepsi lingkungan organisasi:

Motivasi Berorganisasi (X2): Motivasi mahasiswa juga diukur dengan beberapa indikator, dan hasil menunjukkan bahwa mahasiswa baru lebih termotivasi jika organisasi memiliki dukungan dalam pengembangan diri dan kejelasan tujuan. Faktor-faktor seperti Xj1 (kebutuhan eksistensi), Xj4 (kebutuhan keterkaitan), dan Xj7 (kebutuhan pertumbuhan), memiliki pengaruh signifikan terhadap motivasi.
Tabel berikut menampilkan hasil factor loadings dari motivasi berorganisasi:

- Minat Berorganisasi (Y) : Minat berorganisasi diukur melalui beberapa indikator diantaranya : Y4 (penyampaian gagasan), Y6 (pengajuan keluhan), dan Y9 (kontribusi), yang memiliki korelasi tinggi terhadap variabel laten minat berorganisasi. Artinya mahasiswa baru memiliki minat berorganisasi tinggi apabila dalam organisasi tersebut memberikan kesempatan untuk menyampaikan gagasan, mengajukan keluhan dan memberikan mahasiswa kesempatan berkontribusi lebih.
Tabel berikut menampilkan hasil factor loadings dari minat berorganisasi :

Karena factor loading untuk semua indikator dari masing-masing variabel nilainya lebih dari 0,5 maka semua indikator kemungkinan merupakan alat ukur yang cukup/memuaskan.
Goodness of Fit Model SEM
Berdasarkan hasil Goodnes of Fit Model SEM dalam Riset ini, ditemukan bahwa secara keseluruhan, model sudah memiliki kecocokan yang baik dengan data, dengan beberapa indeks utama Goodness of Fit, yaitu Comparative Fit Index (CFI), Tucker-Lewis Index (TLI), dan Root Mean Square Error of Approximation (RMSEA).

Nilai CFI yang di atas 0.90 menunjukkan bahwa model memiliki kecocokan yang sangat baik. Ini menandakan bahwa struktur hubungan yang diusulkan antara persepsi lingkungan, motivasi, dan minat mahasiswa baru untuk bergabung dalam organisasi dapat menjelaskan data observasi secara signifikan. Nilai TLI sebesar 0.957 menunjukkan kecocokan model yang baik, nilai TLI di atas 0.90 mengindikasikan bahwa model sudah fit dengan data yang dapat diterima. Kemudian untuk nilai RMSEA sebesar 0.073 dan nilai SRMR 0.061 menunjukkan model ini berada dalam batas yang masih dapat diterima ( < 0.08 ), RMSEA dan SRMR mengukur kesalahan aproksimasi dari model yang disederhanakan.
Persamaan Regresi


Koefisien Determinasi

R-Square digunakan untuk mengetahui seberapa banyak variansi yang dapat dijelaskan. Dari tabel didapatkan nilai R-square 66,5% untuk motivasi dan 43,8% untuk minat. Yang artinya 43,8% minat mahasiswa baru dapat dijelaskan oleh variabel lingkungan dan motivasi. Sedangkan 56,2% sisanya dijelaskan oleh variabel lain diluar penelitian ini.
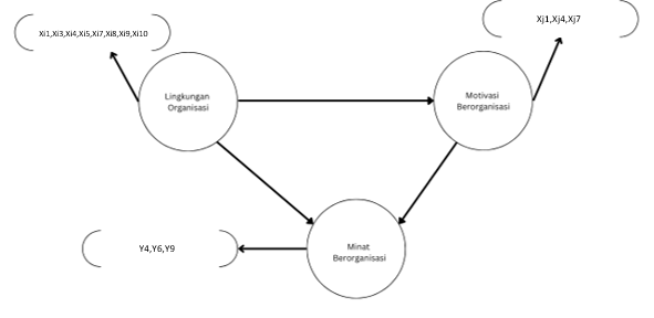
Diagram Path Analysis SEM

Interpretasi Diagram
- Pengaruh antar variabel laten
Lingkungan memiliki pengaruh langsung terhadap motivasi dengan nilai loading sebesar 0.82, ini menunjukkan bahwa lingkungan memiliki pengaruh yang kuat terhadap motivasi mahasiswa baru untuk mengikuti organisasi kemahasiswaan
Lingkungan memiliki pengaruh langsung yang sangat kecil terhadap minat dengan nilai loading sebesar 0.16
Terdapat pengaruh langsung motivasi terhadap minat mahasiswa dengan nilai loading sebesar 0.53
- Indikator Lingkungan (Lng)
Lingkungan diukur dengan delapan indikator (Xi1,Xi3,Xi4,Xi5,Xi7,Xi8,Xi9,Xi10)
Setiap indikator memiliki nilai tinggi (>0.7), artinya setiap indikator berkontribusi secara signifikan dalam mempresentasikan lingkungan
- Indikator Motivasi (Mtv)
Motivasi diukur oleh tiga indikator : (Xj1,Xj4,Xj7)
Setiap indikator memiliki nilai tinggi (>0.7), artinya setiap indikator berkontribusi secara signifikan dalam mempresentasikan motivasi
- Indikator Minat (Mnt)
Minat diukur oleh tiga indikator : (Y4,Y6,Y9)
Nilai loading untuk setiap indikator adalah 0.81, Nilai ini menunjukkan bahwa ketiga indikator ini memiliki kontribusi yang sama dan kuat dalam mengukur variabel Minat
Kesimpulan
Riset ini menganalisis persepsi mahasiswa baru Statistika FMIPA UNM terhadap lingkungan organisasi kemahasiswaan dan motivasi yang memengaruhi minat mereka untuk bergabung dalam organisasi. Berdasarkan analisis Structural Equation Modeling (SEM), ditemukan bahwa persepsi positif terhadap lingkungan organisasi, seperti komunikasi yang baik dan sistem penghargaan yang mendukung, memiliki pengaruh signifikan terhadap motivasi mahasiswa. Motivasi yang tinggi, yang didorong oleh dukungan pengembangan diri dan kejelasan tujuan, juga terbukti memengaruhi minat mahasiswa untuk bergabung dalam organisasi.
Hasil analisis Confirmatory Factor Analysis (CFA) menunjukkan semua indikator memiliki faktor loading di atas 0,7, yang menunjukkan bahwa indikator-indikator tersebut cukup valid dalam mengukur variabel laten. Pengujian Goodness of Fit juga menunjukkan bahwa model ini sesuai dengan data, dengan nilai CFI dan TLI di atas 0,9 sedangkan RMSEA sebesar 0,073 dan SRMR sebesar 0,061 yang masih dalam batas yang dapat diterima.
Secara keseluruhan, lingkungan organisasi berkontribusi secara langsung dan signifikan terhadap motivasi dengan nilai loading 0,784. Sementara itu, pengaruh langsung lingkungan terhadap minat hanya sebesar 0,151. Sebaliknya, motivasi memiliki pengaruh yang lebih kuat terhadap minat dengan nilai 0,535. Dapat disimpulkan bahwa untuk meningkatkan minat mahasiswa baru dalam berorganisasi, penting bagi organisasi untuk menciptakan lingkungan yang mendukung, yang kemudian dapat meningkatkan motivasi dan minat mahasiswa untuk berpartisipasi aktif dalam kegiatan organisasi kemahasiswaan
Daftar Pustaka
Kline, R. B. (2016). Principles and Practice of Structural Equation Modeling (4th ed.) Guilford Press.
Lukman, M. Z. (2022). Analysis of Student Participation in University Organization Using Partial Least Square-Structural Equation Modelling. Social Science, 3(4), 698-713.
Menzil, L. J., Smirani, L. K., Boulahia, J. A., & Hadjouni, M. (2022). Investigation of Open Educational Resources Adoption in Higher Education Using Rogers’ Diffusion of Innovation Theory. Heliyon, 8(7).
Nurdin, P. B., Syutri, L., & Alifia, M. (2020). Faktor-faktor yang Memengaruhi Minat Mahasiswa Berorganisasi. Jurnal Manajemen dan Organisasi Review, 2(2), 122-131.
Setiawan. (2022). Pengaruh Motivasi Kerja terhadap Komitmen Organisasi dengan Kepuasan Kerja sebagai Variabel Mediasi. NILAI, 2(3).
Simmons, D. R., Cramer, E. G., & Yu, R. (2017). Involvement in Out-of-Class Activities: A Mixed Research Synthesis Examining Outcomes with a Focus on Engineering Students. Journal of STEM Education, 18(2), 10-17.
Yuanita, N. (2017). The Influence of Campus Organizational Climate on Student Organizational Motivation in Realizing Student Participation in Student Organization. Scientific Journal of State Administration, 11(1), 44-53.

